2 Channel Audio Mixer Circuit Diagram

2 Channel Audio Mixer Circuit Diagram. These inputs can come from a variety of sources such as. Here, the operational amplifier stage is lm3900.

audio mixer is ground isolation needed for each channel? Electrical
audio mixer is ground isolation needed for each channel? Electrical from electronics.stackexchange.com

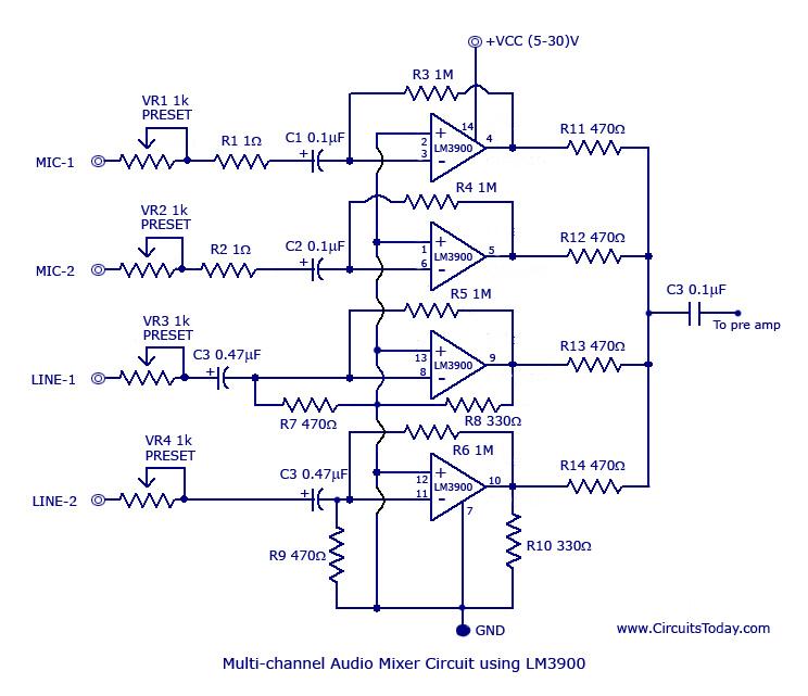
Web 2 channel audio mixer circuit diagram. Web this audio mixer circuit diagram electronic project is designed using few common electronic components. Web circuit diagram of multi channel audio mixer using lm3900 circuit components:

For The Audio Signal You Can Use A Cd Player, Mp3 Player Or Other Audio Device And For The Microphone You Can Use A Normal Dynamic Microphone.


This audio mixer circuit project has two input channels. Web 2 channel audio mixer circuit diagram: Web 2 channel mic mixer circuit diagram june 19, 2018by admin mic mixer circuit diagram 2 channel mic mixer circuit diagramis designed for handling high.

1 Shows The Block Diagram Of The Audio Mixing System Along With The Audio Power Amplifier, While The Circuit Of The Audio Mixer Along With A Tone Controller Is.


Web consider the simple circuit diagram below for an elaborate explanation; Web this audio mixer circuit diagram electronic project is designed using few common electronic components. Web the passive mixer circuit consists of four identical audio inputs and one audio output.

Web 2 Channel Audio Mixer Circuit Diagram.


Web simple audio circuits. Here, the operational amplifier stage is lm3900. The first preamplifier of the 2 channel audio mixer circuit has a high gain.

Web This Audio Mixer Circuit Diagram Electronic Project Is Designed Using Few Common Electronic Components.


The circuit consists of 4 channel. See the 2 channel audio mixer circuit diagram images below All gnd connections are connected together.

These Inputs Can Come From A Variety Of Sources Such As.


Web circuit diagram of multi channel audio mixer using lm3900 circuit components: Web this circuit and wiring diagram: This two channel audio mixer require a power supply with the output voltage between 9 to 12 volts.