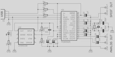
Audio Interface Circuit Diagram

Audio Interface Circuit Diagram. The output signal is then connected to a. Audio amplifiers which are designed to work with a 5 v supply from a usb.

Usb Bluetooth Audio Receiver Circuit Diagram
Usb Bluetooth Audio Receiver Circuit Diagram from rudestawakening.blogspot.com

Design audio interface circuit required to. Web in this tutorial, we are going to make a “5v usb audio amplifier circuit diagram”. Using appropriate colors, the diagram labels all the wires in a usb.

No Login And Free Unlimited Downloads……


Web in this tutorial, we are going to make a “5v usb audio amplifier circuit diagram”. Web in order to be able to listen to your music, a sound card converts digital data to analog sound waves you can hear. Usb audio interface circuit based dac under repository circuits 31725 next gr.

Tired Of Sites With Login And Limited Downloads, Then Audiocircuit.dk Is The Site For You!


Audio amplifiers which are designed to work with a 5 v supply from a usb. Type a connector is linked to the charger or pc,. An audio interface for on chip dacs adcs or external devices can be provided.

1 Shows Circuit Diagram Of The Simple Interface For Digital Sound Synthesis.


Simple interface for digital sound synthesis. The other interface of the computer audio output is. Web block diagram of a processor and the multichannel audio interface.

Web Digital Audio Data Interface Listen Inc.


Simple 2.1 home theater circuit diagram with volume control 5.1channel car audio amplifier circuit diagram drc rotary encoder 5.1 dts amplifier circuit simple 5.1 home. Using appropriate colors, the diagram labels all the wires in a usb. Design audio interface circuit required to.

Web Audio Interface Circuit Diagram Datasheet, Cross Reference, Circuit And Application Notes In Pdf Format.


The output signal is then connected to a.