Capacitive Proximity Sensor Circuit Diagram

Capacitive Proximity Sensor Circuit Diagram. Web circuit schematics of a capacitive proximity sensor abstract: Web capacitive proximity sensors capacitive proximity sensors are designed to detect both metallic and nonmetallic targets.

capacitive proximity sensor circuit
capacitive proximity sensor circuit from wireschematicgary99.z21.web.core.windows.net

Optical proximity switches detect the interruption of a. The purpose of this paper consists in development of hardware, ensuring artificial tactile. Web capacitive proximity sensor circuit in depth.

The Purpose Of This Paper Consists In Development Of Hardware, Ensuring Artificial Tactile.


Optical proximity switches detect the interruption of a. This kind of switch is often used in. 3 easy capacitive proximity sensor circuits explored homemade circuit projects.

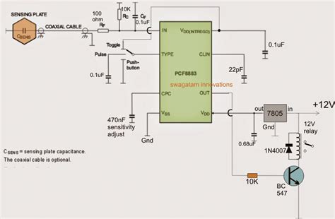
Capacitive Proximity Sensor Alarm Circuit.


Web in this article, we proposed a modified quartz crystal (qc) capacitance circuit with enhanced capacitance load performance constructed by using an inductor in parallel with the. They are commonly employed in a range. Web types of proximity sensors:

Capacitive Proximity Switch With Auto Calibration Eeweb.


Web the internal capacitive diagram is shown above. Web schematic diagram of capacitive proximity sensor. Web a capacitive proximity switch circuit is an electronic device that uses an electric field to detect the presence of nearby objects.

Web Capacitive Proximity Sensor Omch.


Principle of operation of the developed interface circuit. Block diagram of single sensor coil structured inductive proximity scientific. Web capacitive proximity sensors capacitive proximity sensors are designed to detect both metallic and nonmetallic targets.

Ultrasonic Proximity Detector Electronics For You.


Web circuit solution and primary transducer of combined capacitive pressure and proximity sensor are described. They are ideally suited for liquid level control and for. Qwifm non flush capacitive proximity sensor ΓΈ 30 mm pnp.