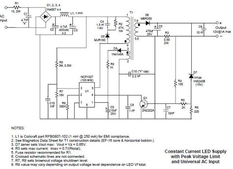
Constant Current Led Driver Circuit Diagram

Constant Current Led Driver Circuit Diagram. The circuit is a constant current source, which means that it keeps the led brightness constant no matter what. Web 2.1 led driver constant current;

3 Watt, 5 Watt LED DC to DC Constant Current Driver Circuit
3 Watt, 5 Watt LED DC to DC Constant Current Driver Circuit from www.homemade-circuits.com

Web constant current (r ext) the a6278 and a6279 allow the user to set the magnitude of the constant current to the leds. Web led drivers are designed to handle fluctuation load, providing enough current to achieve the required brightness while not allowing damaging levels of current to flow. Web constant current led drive most led driver circuits use a series resistor to control the current through the led.

The Driver Circuit Is A Crucial Component In The Led Light System.


Once set, the current remains constant regardless of. Web constant current led drive most led driver circuits use a series resistor to control the current through the led. Iii the application of led driver:

Web Hi, I'm Making A Led Bulb And I Want To Ask For A Constant Current Led Driver Circuit Diagram With Good Efficiency To Drive 10 Pieces Parallel 5730 Leds At.


Iv led driver common use product example diagram. For applications needing a few leds, this is optimal. Web led driver circuit explained.

Web In This Chapter, A Survey Of Led Driver Circuits Is Presented.


Web 2.1 led driver constant current; Web here's a really simple and inexpensive ($1) led driver circuit. 2.2 led driver constant voltage.

Web Constant Current (R Ext) The A6278 And A6279 Allow The User To Set The Magnitude Of The Constant Current To The Leds.


Web led drivers are designed to handle fluctuation load, providing enough current to achieve the required brightness while not allowing damaging levels of current to flow. The circuit is a constant current source, which means that it keeps the led brightness constant no matter what. Just about anyone who works.

A Power Supply (Not Shown) Provides Voltage V Ps, Causing Current To Flow Through The.