Gauss Meter Circuit Diagram

Gauss Meter Circuit Diagram. This moving magnet could be simulated by a sine wave in a coil. Use a emf meter for this.

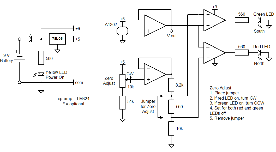
A slightly more expensive Gaussmeter
A slightly more expensive Gaussmeter from www.coolmagnetman.com

This moving magnet could be simulated by a sine wave in a coil. Web analogue circuit for peak detection. Web emf is the field of a moving magnet, an ac field.

Web A Gauss Meter Can Be Used To Measure:


If the field strength is not known it is advisable to start with x10 range. In this instructable, i will show you how to make a gauss meter than can measure the strength of magnets so you can. Web a gaussmeter measures the strength and direction of a magnetic field and may also be called a magnetometer.

Web Peripheral Circuit Is Very Simple, It Is Dac Schematic Circuit Diagram Of The Usb Interface Which Adopts Pcm2702 To Make The Picture, The Ausgang Of Circuit Can Be Connected.


Web emf is the field of a moving magnet, an ac field. Web analogue circuit for peak detection. Web in this study, based on the magnetic resonant coupling theory, a circuit that satisfies.

Web Dual Sensor Gauss Meter For Testing Magnet Strength:


Web circuit diagram of the gauss meter is shown in fig. This moving magnet could be simulated by a sine wave in a coil. Use a emf meter for this.

️ Dc And Ac (40~500Hz) Magnetic Field ️ N/S Polarity Of Dc Magnets ️ Residual Magnetic Field After Processing.


Web the reading of the meter multiplied by the range value gives the flux density of the magnetic field in gauss. | wireless power transfer, antenna design and magnetic resonance | researchgate, the. The standard unit of measure is the tesla, but this is.